গণপ্রজাতন্ত্রী বাংলাদেশ সরকার
কনটেন্টটি শেষ হাল-নাগাদ করা হয়েছে: সোমবার, ২০ ফেব্রুয়ারী, ২০২৩ এ ০৮:২৫ PM
কন্টেন্ট: পাতা
ড্রাইভিং লাইসেন্স প্রাপ্তির পূর্ব শর্ত:
অনলাইনে (বিআরটিএ সার্পিভিস পোর্টাল) এর মাধ্যমে আবেদনের প্রয়োজনীয় ডকুমেন্টসমূহ:
প্রয়োজনীয় ফিসমূহ:
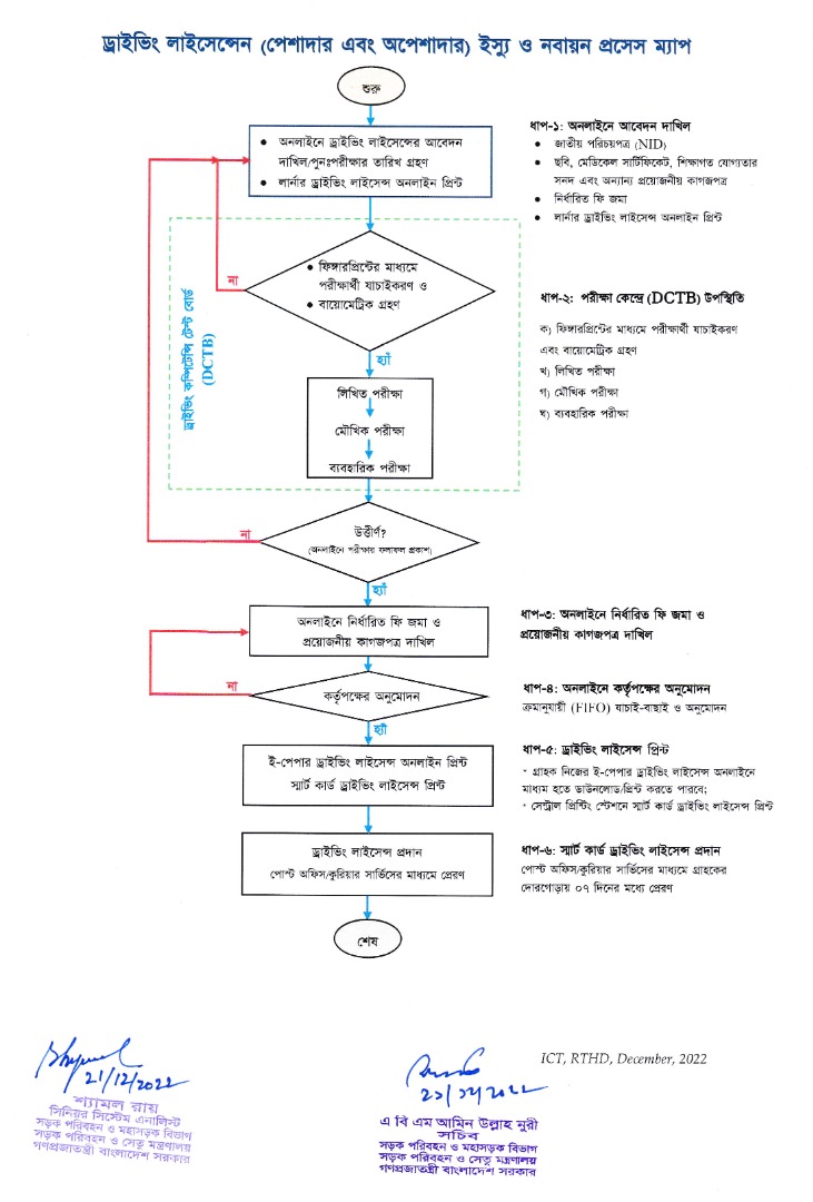
ড্রাইভিং লাইসেন্স প্রাপ্তির প্রক্রিয়া:
সহজিকৃত ড্রাইভিং লাইসেন্সের প্রসেস ফ্লো:
